I designed a tool that helps pick the best option when all options look similar. The math is hidden under the hood, so the tool is intuitive and easy to use. It covers an unlimited range of use cases and has already helped people make decisions that shape their lives — from picking a travel destination to choosing a career path.

Problem
During my Master's in Technology & Innovation Management, I got to study idea generation techniques, among which was weighted scoring — a systematic methodology for evaluating options based on the principle of articulating personal evaluation criteria and assigning subjective weights to them.
Having faced a lot of decision paralysis myself, I found it to be a great method, but I was amazed with how little it was known and used by people and organisations.
My guess was that it was not being adopted enough due to how tedious the method was with spreadsheets.
I saw an opportunity to transform this abstract methodology into an intuitive product.
View process snippets

Approach
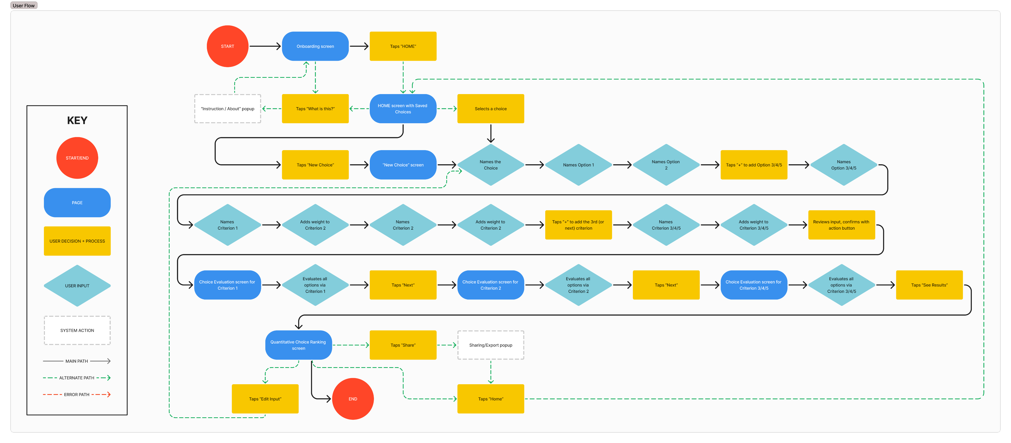
The concept: users create a decision, define criteria, assign importance weights, score each option, and the app calculates weighted results automatically. The design challenge was hiding mathematical complexity through thoughtful interaction design. The interface uses progressive disclosure with a simple wizard flow where math happens invisibly — weights auto-adjust to 100%, scores multiply and sum in background, rankings update in real-time. Users see visual representations (sliders, bar charts, colour-coded scores) while calculations remain hidden.
Result
The results dashboard shows ranked options, comparisons, and a "what if" tool for adjusting weights to see how rankings change — revealing which criteria actually drive decisions. I built a working prototype with functional decision-making, weight assignment, scoring, and basic data persistence.

Impact
It is known to me that the tool has already been successfully used for decision-making in important areas by a number of users, areas spanning professional growth, travel, and academia.
Next case:
IoT app. UX revamp with motion design
→
Want to talk?
alexandra.sasha.hunter@gmail.com
+44 (0) 7939398679
I designed a tool that helps pick the best option when all options look similar. The math is hidden under the hood, so the tool is intuitive and easy to use. It covers an unlimited range of use cases and has already helped people make decisions that shape their lives — from picking a travel destination to choosing a career path.

Problem
During my Master's in Technology & Innovation Management, I got to study idea generation techniques, among which was weighted scoring — a systematic methodology for evaluating options based on the principle of articulating personal evaluation criteria and assigning subjective weights to them.
Having faced a lot of decision paralysis myself, I found it to be a great method, but I was amazed with how little it was known and used by people and organisations.
My guess was that it was not being adopted enough due to how tedious the method was with spreadsheets.
I saw an opportunity to transform this abstract methodology into an intuitive product.
View process snippets

Approach
The concept: users create a decision, define criteria, assign importance weights, score each option, and the app calculates weighted results automatically. The design challenge was hiding mathematical complexity through thoughtful interaction design. The interface uses progressive disclosure with a simple wizard flow where math happens invisibly — weights auto-adjust to 100%, scores multiply and sum in background, rankings update in real-time. Users see visual representations (sliders, bar charts, colour-coded scores) while calculations remain hidden.
Result
The results dashboard shows ranked options, comparisons, and a "what if" tool for adjusting weights to see how rankings change — revealing which criteria actually drive decisions. I built a working prototype with functional decision-making, weight assignment, scoring, and basic data persistence.

Impact
The tool has already been successfully used for decision-making in important areas by a number of users, areas spanning professional growth, travel, and academia.
Next case:
IoT app. UX revamp with motion design
→
Want to talk?
alexandra.sasha.hunter@gmail.com
+44 (0) 7939398679